Skip to content

Notifications

Government mail service may be affected by the Canada Post labour disruption. Learn about how critical government mail will be handled.

Alberta.ca

Popular topics:

Popular topics

  • Renew your vehicle registration
  • Assured Income for the Severely Handicapped (AISH)
  • Alberta Health Care Insurance Plan (AHCIP)
  • Alberta Advantage Immigration Program
Alberta.ca Account
Alberta.ca Account

Find and access the online government services you need.

Find a service

Find all of the Alberta government services and information you need.

Public engagements

Help shape the future of government policies, programs and services.

Jobs

Government of Alberta jobs, job postings across the province, and resources for job seekers.

News
  • March 24, 2026

    Provinces unite to reform judicial appointments
  • March 23, 2026

    Alberta to streamline major project approvals
  • March 22, 2026

    Telling Alberta’s energy story on the global stage
  • Alberta.ca home
  • Open government
  • Contact government
  • Social media directory
  • Facebook
  • Twitter
  • Instagram
  • Linkedin

Feature

Alberta Advantage Immigration Program
Eligible individuals can apply to be nominated to work and live in Alberta permanently.
Explore this guide

Bridges and Structures – New Design

Table of contents

Tools

  • Print
Menu
  • Print
  • Home
  • All services
  • Infrastructure
  • Infrastructure and transportation projects
  • Roads, bridges and ferries
  • Bridges and other structures
  • New Design
  • Bridges and Structures – New design flowchart
Part of New Design

Bridges and Structures – New design flowchart

Table of contents

    1. Bridges and Structures New Design – Overview
    1. New Design – Bridge conceptual design
    1. New Design – Detailed Engineering
    2. Structure Alternatives Report guidelines
    1. New Design – Standard bridges
    2. New Design – Standard SL and SLW Bridge Design Guidelines
    3. New Design – Standard SLC Bridge Requirements
    4. New Design – Standard SLC Bridge Design Guidelines
    5. New Design – Standard SL and SLW bridge requirements
    6. Bridge definitions
    1. Bridges and Structures – New design flowchart
    2. NU Girder Design and Detailing Manual
    3. Design guidelines for Bridge Size Culverts

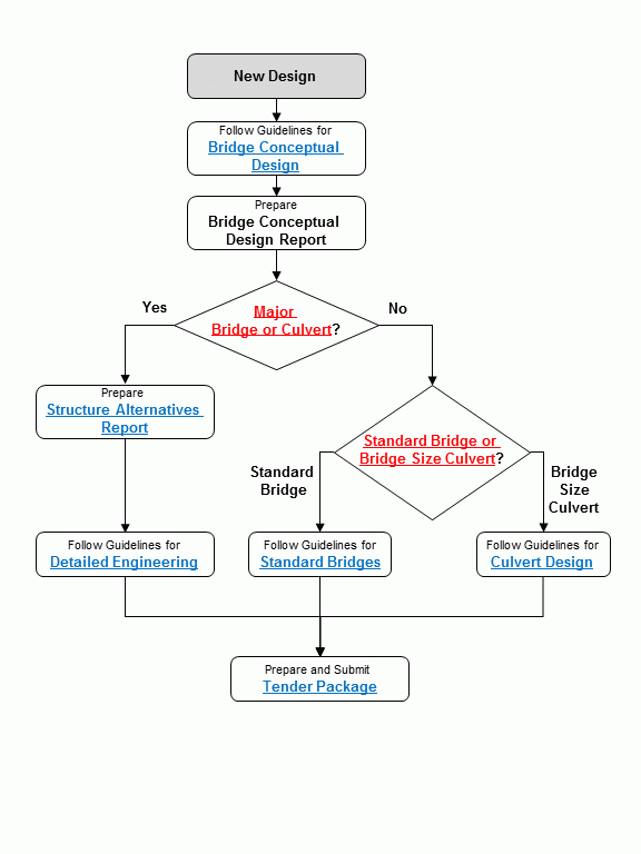
The following flowchart depicts the general approach to be used when designing new bridges. This flowchart is provided for information only and shall not overrule the requirements in the consultant agreements and the Engineering Consultant Guidelines Volume 1 - Design and Tender.

Previous Bridge definitions
Next NU Girder Design and Detailing Manual
Lead ministry: Transportation and Economic Corridors

Was this page helpful?

All fields are required unless otherwise indicated.

You will NOT receive a reply on your feedback. Do NOT include personal information. To get answers to questions, use Alberta Connects.

Your submissions are monitored by our web team and are used to help improve the experience on Alberta.ca.

Alberta.ca

Footer

  • Ministries
  • Jobs
  • Contact government
  • Staff directory

About Links

  • Using Alberta.ca
  • Disclaimer
  • Privacy
  • Accessibility
  • Facebook
  • Twitter
  • Instagram
  • Linkedin
© 2026 Government of Alberta